logo-main

Audit Application

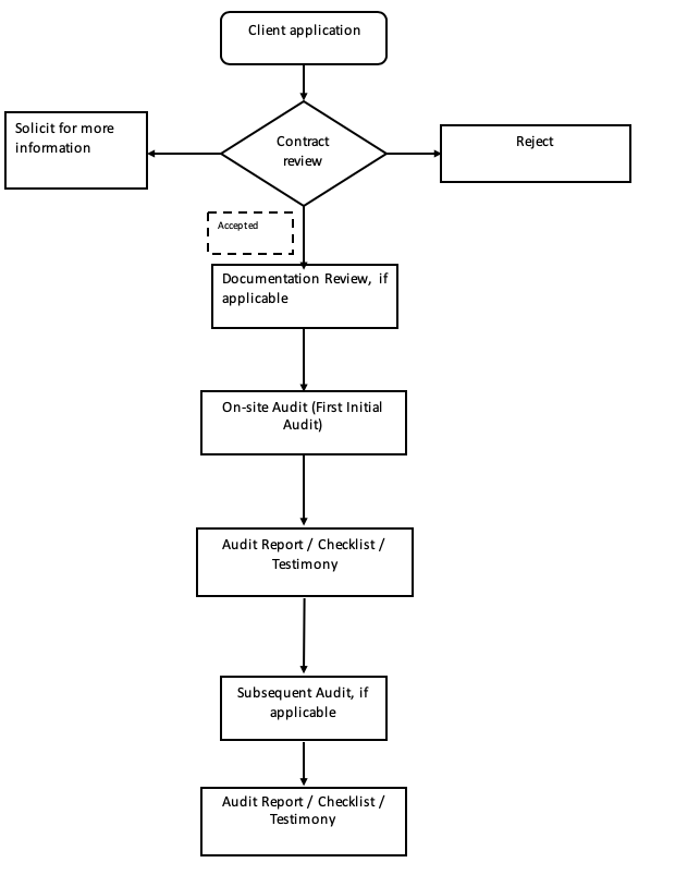
The potential client is supplied with an Audit Application Form which are also available in AEON DS GLOBAL CERTIFICATION website for obtaining client information. The Audit Application Form consists of the following information to be provided by client:

The desired scope of the audit;
The general details of the client organization, including its name and address(es) of its physical location(s), significant aspects of its processes and operations;
General information such as its human and technical resources, functions, relationships and any relevant legal obligations;
Information concerning all outsourced processes used that will affect conformity to requirements;
The standards or other requirements seeking for the audit;
Information concerning the use of consultancy relating to the areas to be audited such as the name of consultancy company & name of consultant Application Review (AR) will be raised specifying client details including standard/requirement apply, scope of auditing, workforce, no. of site(s) etc. for contract review.

service

2.2 Application Review

The Sales & Marketing Manager is responsible for conducting a contract review. He shall determine whether the work is within AEON DS GLOBAL CERTIFICATION accredited scope of audit. He shall also determine the appropriate man-day and review the availability of competent resources. Other information such as threats to impartiality etc are also reviewed. The Sales & Marketing Manager, based on the outcome of the contract review, either decline to quote or providing the applicant with a cost indication. Any difference in understanding between the applicant and AEON DS GLOBAL CERTIFICATION is resolved by mutual agreement. For decline to quote; the reason(s) will be recorded in the Application Review and client shall be informed accordingly.

contact Us

2.3 Audit Quotation and Confirmation

The Sales & Marketing Manager will provide the quotation for auditing to client for confirmation. Upon client acceptance, client shall endorse on the quotation and will be advised of the Audit General Terms & Conditions which are also available in AEON DS GLOBAL CERTIFICATION website.

2.4 Determining Audit Time

Depending on the Auditing Requirement/Standard, the minimum audit time allocation is based on Annex 2 to Appendix 1 of CT 17: SAC Criteria for Accreditation of Auditing Organisations for ConSASS audit of Construction Worksite and Annex 2 to Appendix 2 for Risk Management Audit.

ConSASS Audit

service

Risk Management Audit

service

In determining the audit duration, there are other factors that will increase the audit duration as follows: Complicated logistics involving more than one building or location where work is carried out;
Staff speaking in more than one language (requiring interpreter(s) or preventing individual auditors from working independently);
Very large site for the number of personnel;
Views of interested parties;
System covers highly complex process or relatively high number of unique activities;
Activities that require visiting temporary sites to confirm the activities of the permanent sites (s);
Accident rate higher than average for the business sector;
The organisation is facing legal proceedings related to OHS (depending on the severity & impact of risk involved) The Sales & Marketing Manager could make a fair adjustment to the stated audit duration, after due consideration on all attributes of the organization system, processes, products/services.


Audit duration should not include auditors in training or technical expert involvement. Audit duration cannot be reduced by adding in longer working hours than a typical 8 hours working day. Justification of increase of the audit time will be recorded in the Application Review.

2.5 Assigning/Approving of Audit Team

The Sales & Marketing Manager shall review and confirm the availability of the competent audit team to conduct the audit. Following shall be considered when assigning/approving the audit team:
Audit objectives, scope, standard/requirement and estimated time of the audit;
Whether the audit is a combined, integrated or joint audit;
The overall competence of the audit team needed to achieve the objectives of the audit.
Auditing requirements (including any applicable statutory, regulatory or contractual requirements);
Language and culture;
Whether the members of the audit team have previously audited the clients SHMS/RM

Technical expert, translator and/or interpreters may be supplemented should the audit team does not possess the necessary knowledge and skills. Personnel assigned not as auditor shall not be accounted for the audit time. The use of translator and/or interpreters could necessitate additional audit time.

Auditors-in-training may be included in the audit team as participants, provided an auditor is appointed as an evaluator. The evaluator shall be a competent Lead Auditor and to take over the duties and have final responsibility for the activities and findings of the auditor-in-training.

2.6 Audit Plan

An Audit Plan is established prior to each audit. The audit plan covering the objectives, scope and criteria shall be established in accordance to the requirements of clause 9.2 of SAC CT 17: 15 July 2020

General T & C

2.7 On-site Audit

The audit team will carry out an in-depth auditing of the firm's SHMS/RM and verify whether it meets the requirements. The Audit Team will require for objective evidence to show that the SHMS/RM is being implemented effectively. The Audit Team will present the findings at the end of the audit. The On-site audit will include:
Opening meeting;
Familiarization tour of the workplace;
Physical Inspection of processes and activities;
Verification of information through interviews;
Document Review of documentation and records

2.8 Audit Report

After the audit, the Audit Report will be given to audited clients. Testimony and relevant documents e.g. ConSASS Checklist will be given to audited clients upon request only.

service